Einführung
Dieses Dokument dient als wertvolle Ressource für Planer, Lösungspartner und Endbenutzer, die sich mit der Gestaltung von Lichtsteuerungssystemen beschäftigen. Ziel ist es, einen umfassenden Überblick über das Casambi-System zu geben, das Konzept des Ökosystems, die Funktionen und die Eigenschaften zu erläutern sowie zu zeigen, wie Casambi nahtlos in andere Systeme integriert werden kann, um die Gesamtleistung und Effizienz zu steigern.
Wireless Mesh-Lösung
Wie funktioniert es?
Casambi ist eine fortschrittliche Lichtsteuerungslösung, die auf Bluetooth® Low Energy-Technologie basiert.
Als die heute in allen modernen Geräten am weitesten verbreitete und zuverlässigste NiedrigenergieFunktechnologie dient Bluetooth® Low Energy als Kommunikationsmittel zwischen einem Mobiltelefon oder einem anderen Steuergerät und einem Casambi-Netzwerk. Die Casambi-Technologie etabliert ein spezialisiertes Mesh-Netzwerk, bekannt als ‘Casambi Mesh’, das speziell für Lichtsteuerungen entwickelt wurde und sichere, verschlüsselte drahtlose Kommunikation von Gerät zu Gerät innerhalb des Lichtnetzwerks ermöglicht.
Die Casambi-Technologie kann in Leuchten, LED-Treiber, LED-Module, Schalter, Sensoren und verschiedene Steuerungsmodule integriert werden, um eine optimale Lösung in Bezug auf einfache Installation und Funktionalität mit minimalen zusätzlichen Hardware- und Bereitstellungskosten zu schaffen. Casambi Ready-Produkte, die von Casambi-Partnern hergestellt werden, sind zu 100 % kompatibel mit den nativen Produkten von Casambi.
Die Casambi-Technologie bietet ein Mesh-Netzwerk, in dem die gesamte Intelligenz des Systems in jedem Knoten repliziert wird und so ein System ohne Single Point of Failure entsteht.
Die Casambi-App übernimmt mehrere Rollen in einer Casambi-Lichtsteuerungslösung: Sie fungiert als Benutzeroberfläche, Inbetriebnahmewerkzeug und Fernzugriffsgateway. Sie ist mit sowohl iOS- als auch Android-Geräten kompatibel und kann kostenlos im Google Play Store und Apple App Store heruntergeladen werden.
Wie unterscheidet sich Casambi von anderen drahtlosen Lösungen
Drahtlose Lichtsteuerungslösungen können unterschiedliche Netzwerktopologien aufweisen. Einige Lösungen verwenden Router oder Gateways für die grundlegende Funktionalität der Netzwerke. Der Ausfall solcher Geräte kann zu einem vollständigen Systemausfall oder zum Ausfall der lokalen Geräte führen, die mit dem spezifischen Gateway verbunden sind. Casambis selbstorganisierendes drahtloses Mesh-Netzwerk ohne Single Points of Failure kann eine große Anzahl von Leuchten von jedem Punkt aus steuern. Es ermöglicht auch Firmware-Updates über das Netzwerk, sodass Änderungen drahtlos vorgenommen werden können. In dieser Art von vollständig verteilter und symmetrischer Architektur kann jede Einheit offline gehen und sich bei der Rückkehr online von anderen Einheiten aktualisieren lassen.

Das standardisierte Bluetooth® Mesh-Protokoll ermöglicht es Herstellern, ihre eigenen Firmware- und Softwareimplementierungen für die standardmäßige Bluetooth Mesh-Kommunikation zu entwickeln. Diese Vielfalt an Implementierungen kann jedoch zu Interoperabilitätsproblemen und Einschränkungen bei der Hinzufügung neuer Funktionen, der Behebung von Fehlern oder der Verbesserung der Systemleistung führen. Aus diesem Grund hat sich Casambi entschieden, das Casambi Mesh zu erstellen – um ein einheitliches und kompatibles Ökosystem zu gewährleisten, das nahtlose Konnektivität fördert und einfachere Updates und Verbesserungen ermöglicht, wodurch letztlich die Benutzererfahrung verbessert wird.
Interoperabilität im Ökosystem
Alle Ökosystemprodukte (Casambis native Produkte und die Produkte von Casambi-Partnern) haben denselben Kern, der eine nahtlose Kommunikation zwischen allen Ökosystemprodukten ermöglicht, selbst von verschiedenen Herstellern.
Die Interoperabilität wird dadurch erreicht, dass jedes Produkt im Casambi-Mesh-Netzwerk in derselben Umgebung arbeitet und auf derselben Firmware läuft.
Diese Ökosystemarchitektur ermöglicht es, die Firmware des Casambi-Netzwerks in Echtzeit und drahtlos zu aktualisieren, sodass sofortige Funktions- und Leistungsupdates für alle Geräte innerhalb eines MeshNetzwerks vorgenommen werden können.
Interoperabilität mit anderen Standards
Casambi unterstützt wichtige Standards, die eine bedeutende Marktpräsenz haben. Einige der Standards, mit denen Casambi-Geräte heute kompatibel sind, sind:
- DALI (einschließlich DT6 und DT8), DALI-2 und D4i
- 0-10V & 1-10V
- PWM-steuerbare LED-Streifen
- Phasenabschnittsdimmung
- Relais-Eingang & Ausgang
- DMX
Hardwareübersicht
Casambi befindet sich im Kern jedes Produkts innerhalb seines Ökosystems und garantiert vollständige Kompatibilität zwischen allen nativen Casambi-Produkten und Ökosystemprodukten für nahtlose Integration und Funktionalität. Casambi bietet zwei Arten von Produkten:
Casambi Produkte
CBM = Casambi Bluetooth Module
Dies ist ein Chip für Integrationsprojekte und erfordert zusätzliches Elektronikdesign. Die aktuelle Generation CBM-003 ermöglicht mehrere Funkmodi und Reichweiten von bis zu etwa 200 Metern (650 fe) in realen Anwendungen. Basierend auf dem nRF52840 SoC von Nordic Semiconductor bietet dieses Modul einen niedrigen Energieverbrauch, großen Speicher für Flash und RAM und unterstützt die neueste Bluetooth® 5-Spezifikation, um Langstrecken- und Hochdurchsatzmodi zu bieten.
CBU = Casambi Bluetooth Unit
CBUs sind Mehrzweckgeräte mit einem eingebetteten Chip.
Product | Image | Name | Description |
| CBM-003 | ![]() | Casambi Bluetooth Module | CBM-003 enthält eine leistungsstarke 32-Bit ARM® Cortex®-M4 CPU und einen 2,4 GHz Transceiver mit einer eingebauten Antenne. |
| CBU-ASD-LR | ![]() | Analogue Stand-alone/Sensor DALI – Long Range | CBU-ASD-LR ist eine drahtlose Steuereinheit für LED-Treiber mit 0-10V, 1-10V oder DALI-Dimm-Schnittstelle. Es ist möglich, die Unterstützung für einen „spannungsfreien“ Druckknopf zu konfigurieren oder mit einem Standard-PIR-Sensor (über intelligentes Schalten) zu arbeiten. |
| CBU-TED-LR | ![]() | Trailing Edge Dimmer – Long Range | CBU-TED-LR ist ein Phasenabschnittsdimmer für den Betrieb von Glühlampen, dimmbaren LED-Lampen und dimmbaren LEDVorschaltgeräten. Es kann auch als Sensoreinheit konfiguriert werden. |
| CBU-PWM4-LR |
| Pulse Width Modulation 4-ch – Long Range | CBU-PWM4-LR ist ein vierkanaliger PWM-Dimmer für KonstantspannungsLED-Lasten, wie LED-Streifen und Konstantspannungs-LED-Module. Er wird zwischen einem 12-24 VDC Netzteil und der KonstantspannungsLED-Last angeschlossen. |
| CBU-PWM4-4-LR | ![]() | Pulse Width Modulation 4-ch 4A– Long Range | CBU-PWM4-4-LR ist ein vierkanaliger PWM-Dimmer für Konstantspannungs-LED-Lasten, wie LED-Streifen und Konstantspannungs-LED-Module. Er wird zwischen einem 12-24 VDC Netzteil und der Konstantspannungs-LED-Last angeschlossen. |
| CBU-DCS-LR |
| DALI Controller Slave - Lomg Range | CBU-DCS-LR ist ein Casambi-fähiger DALI-Controller. Er hat keine eigene Stromversorgung und wird direkt von einem DALI-Bus gespeist. CBUDCS-LR kann mit einem DALI-Sensor für Präsenz- oder Tageslichterkennung verwendet werden. CBU-DCS-LR kann als DALI-Gateway konfiguriert werden. |
| CBU-A2D-LR | ![]() | Analogue 2-ch. / 1x DALI - Long Range | CBU-A2D-LR kann einen oder zwei 0-10V steuerbare LED-Treiber steuern oder einen einstellbaren weißen LED-Treiber mit zwei 0-10V Steuerinterfaces steuern. Das Produkt kann auch in einen DALIModus konfiguriert werden, in dem es an einen DALI-LED-Treiber oder DALI-Sensor für Präsenz- und/oder Tageslichterkennungsfunktionen angeschlossen werden kann. CBU-A2D-LR hat einen universellen Eingangsspannungsbereich von 100-277 VAC. |
| Xpress-LR | ![]() | “X” layout switch panel– Long Range | Xpress-LR ist eine drahtlose Benutzeroberfläche zur Steuerung von Casambi-fähigen Leuchten. Die vier Zieltasten können einzelne Leuchten, Gruppen, Szenen, Animationen und Elemente steuern. Xpress-LR verfügt über Tasten zum Dimmen sowie Auf-/Ab-Tasten, die entweder die Farbtemperatur oder die Anpassung des Direkt-/ Indirektlichtverhältnisses steuern können. |
| CBU-TDP-LR | ![]() | Trailing-edge Dimming Pack – Long Range | CBU-TDP-LR ist ein Phasenabschnittsdimmer für Glühlampen, dimmbare LED-Lampen und dimmbare LED-Vorschaltgeräte. CBUTDP-LR kann bis zu 50 W bei 120 VAC steuern. Es verfügt über einen Überstrom- und Übertemperaturschutz. |
| CBU-ARP-LR | ![]() | Analogue Relay Powerpack – Long Range | CBU-ARP-LR ist dafür ausgelegt, einen einzelnen 0-10V LED-Treiber zu steuern. Wenn der LED-Treiber nicht vollständig über die 0-10V Steuerinterface ausgeschaltet werden kann, verfügt CBU-ARP-LR über ein eingebautes 2,0 A Relais zum Abschalten der Stromversorgung des Treibers. Es hat auch einen 12-24 VDC Eingang für einen Bewegungssensor. |
| Casambi Cloud Gateway | ![]() | Casambi Cloud Gateway | Casambi Cloud Gateway basiert auf Raspberry Pi-Hardware und verfügt über Ethernet- und Wi-Fi-Verbindungen für den Internetzugang. Es ermöglicht das Empfangen von Daten aus dem Casambi-Netzwerk und die Fernsteuerung über das Internet. Die Benutzeroberfläche ist die Casambi-App. Zwei Produktvarianten sind verfügbar: PSU (CGW-001- PSU) und PoE-fähig (CGW-001-POE). Die Version mit Netzteil (PSU) wird mit einem Netzadapter geliefert, der für die Regionen EU, UK, US, AU und PRC geeignet ist. Die Power over Ethernet (PoE) Version wird mit einem Splitter geliefert, um die Stromversorgung von den Daten zu trennen und in einen separaten Eingang zu speisen. |
| Salvador Series 1000 DALI controllers |
| Salvador 1000 DALI controllers | Der Salvador Series 1000 DALI-Controller integriert kabelgebundene DALI-Treiber in das Casambi-System, wobei eine einzelne Einheit bis zu 64 DALI-Treiber steuern kann. DALI-Leuchten erscheinen im Casambi-Netzwerk als virtuelle Leuchten, wenn sie integriert werden. Der Salvador Series 1000 DALI-Controller benötigt eine externe Stromversorgung für den DALI-Bus. |
| Salvador Series 2000 DALI controllers | ![]() | Salvador 2000 DALI controllers | Der Salvador Series 2000 DALI-Controller integriert kabelgebundene DALI-Treiber in das Casambi-System, wobei eine einzelne Einheit bis zu 64 DALI-Treiber steuern kann. DALI-Leuchten erscheinen nach der Integration im Casambi-Netzwerk als virtuelle Leuchten. Der Salvador Series 2000 DALI-Controller verfügt über ein integriertes Netzteil, eine interne Echtzeituhr (RTC) mit energiespeicherndem Backup sowie eine Kabelzugentlastung, um eine reibungslose Installation zu ermöglichen. |
Salvador Series 3000 DALI controllers |
| Salvador 3000 DALI controllers | Der Salvador Series 3000 DALI-Controller integriert kabelgebundene DALI-Treiber in das Casambi-System, wobei eine einzelne Einheit bis zu 16 DALI-Treiber steuern kann. DALI-Leuchten erscheinen im Casambi-Netzwerk als virtuelle Leuchten, wenn sie integriert werden. Der Salvador Series 3000 DALI-Controller wird mit einer integrierten 32 mA Bus-Stromversorgung für DALI-Betrieb geliefert. |
Salvador Series 4000 DALI controllers | ![]() | Salvador 4000 DALI controllers | Die Salvador Series 4000 DALI-Steuerung integriert kabelgebundene DALI-Betriebsgeräte in das Casambi-System, wobei eine einzelne Einheit bis zu 64 DALI-Treiber steuern kann. In das System eingebundene DALI-Leuchten erscheinen im Casambi-Netzwerk als virtuelle Leuchten. Die Salvador Series 4000 DALI-Steuerung verfügt über eine integrierte 130 mA Stromversorgung sowie eine interne Echtzeituhr (RTC). |
CBU-PWM4-4-LR, CBU-TDP-LR, CBU-ARP-LR, Salvador Serie 3000 DALI-Controller und Salvador Serie 4000 DALI-Controller sind ausschließlich für die Märkte in den USA und Kanada verfügbar.
Ökosystemprodukte
Das Casambi-Lichtsteuerungssystem bietet Ökosystempartnern die Möglichkeit, ihre Produkte zu nutzen und zu entwerfen, um Teil der Casambi-Mesh-Lösung zu sein. Alle Geräte sind mit derselben CasambiFirmware ausgestattet, um die Kompatibilität zu gewährleisten. Lieferanten auf der ganzen Welt bieten Lösungen an, um das Casambi-Portfolio für den Innen-, Außen- und Architekturbereich in einer Vielzahl von Anwendungen zu erweitern. Das Portfolio wächst ständig. Derzeit decken die Ökosystemprodukte folgende Bereiche ab:
- Leuchten
- Treiber
- Schalter
- Sensoren
- Broadcast-Geräte
- Relais
- Jalousie-/Vorhang-/Rollosteuerungen
- Lampenmast-/Außensteuerungen
- Luftreinigung
- Luftqualitätsüberwachung
- Touch Screen Controllers
- Cloud / Ethernet Gateways
- Webbasierte Head-End-Lösungen für Systemüberwachung und -steuerung
Firmware
Die aktuelle Firmware heißt Evolution, und die neueste Firmware-Version kann in der Casambi-App eingesehen werden. Es ist wichtig, dass alle Einheiten im Netzwerk die gleiche Firmware-Version haben.
Einige Casambi-fähige Geräte haben eine einzigartige Firmware, die sich von der Standard-CasambiFirmware-Version in der Casambi-App unterscheidet, d. h. ihre Firmware-Versionen unterscheiden sich von anderen Casambi-Geräten. Wenn sie jedoch mit einem Netzwerk verbunden sind, kommunizieren sie normal als Teil des Mesh-Netzwerks. Solche Geräte sind:
- Salvador Series
- CBU-DCS-LR mit DALI-Gateway-Profil
- Casambi Cloud Gateway
Wenn Firmware-Updates für die Salvador Series oder CBU-DCS-LR mit DALI-Gateway-Profil erforderlich sind, muss jedes dieser Geräte einzeln mit der Casambi-App aktualisiert werden. Dies liegt daran, dass sie keine Casambi-Firmware-Updates über das Mesh übertragen können. Das Cloud Gateway ist nicht Teil des Mesh-Netzwerks, sondern ein externes Gerät, sodass die Firmware-Aktualisierung anderer Netzwerkknoten es nicht beeinflusst. Das Cloud Gateway kann nicht in der Anwendung aktualisiert werden, sondern wird automatisch aktualisiert, wenn eine neue Version verfügbar ist.
Funkleistung
Casambi-Einheiten verwenden Bluetooth® Low Energy, ein Hochfrequenz-Funksignal (2,4 GHz), um mit Steuergeräten (z. B. mobilen Geräten) zu kommunizieren.
Beim Erstellen eines Netzwerks werden zunächst automatisch zwei Kommunikationsfrequenzen eingestellt, die jedoch manuell auf andere Frequenzen angepasst werden können, wenn bestimmte Frequenzen vermieden werden müssen. Casambi-Netzwerke arbeiten auf unterschiedlichen Frequenzkanälen, um Interferenzen mit standardmäßigem Bluetooth zu minimieren.
Die effektive Kommunikationsreichweite in realen Szenarien wird hauptsächlich durch die umgebenden Materialien und Hindernisse in der Nähe der Casambi-Einheiten beeinflusst, die Funksignale abschwächen oder blockieren können. Beispielsweise hat eine Leuchte mit einem Metallgehäuse eine kürzere Kommunikationsreichweite im Vergleich zu einer identisch aussehenden Leuchte aus Kunststof.
Eine ungünstige Platzierung oder ungeeignete Materialauswahl kann zu erheblichen Problemen führen. Daher sind eine sorgfältige Planung sowie umfassende Tests unerlässlich, um eine optimale Leistung sicherzustellen.
Netzwerktypen
Casambi-Netzwerke sind für ihre reguläre tägliche Funktionalität nicht auf eine Internetverbindung angewiesen. Sie arbeiten als eigenständige Netzwerke, bei denen die Knoten mithilfe des Casambi-MeshProtokolls miteinander kommunizieren. Wenn die Casambi-App entweder zur Inbetriebnahme oder als Benutzeroberfläche verwendet wird, erfolgt diese Kommunikation über Bluetooth® Low Energy.
In diesem Modus sind Änderungen an den Netzwerkkonfigurationen nur mit dem Gerät möglich, mit dem das Netzwerk ursprünglich erstellt wurde, und die Netzwerkdaten werden nicht in den Cloud-Dienst hochgeladen. Für den zukünftigen Zugriff auf das Netzwerk oder die Verwendung mehrerer mobiler Geräte zur Konfiguration und Änderung der Netzwerkeinstellungen wird immer empfohlen, ein Backup des Netzwerks in der Casambi-Cloud zu speichern. Dies kann mit einem mobilen Gerät erfolgen, das mit dem Internet verbunden ist. Sobald das Backup gespeichert ist, ist eine Internetverbindung für den Betrieb des Netzwerks nicht mehr erforderlich.

Ein Internet-Gateway kann verwendet werden, wenn eine Fernsteuerung über das Netzwerk erforderlich ist oder um Gebäudemanagementsysteme oder Dienste von Drittanbietern über die Casambi Cloud API zu integrieren. Ein Smartphone oder Tablet mit der Casambi-App (iOS) kann auch als Gateway für SystemBackups oder Fernsteuerungszwecke verwendet werden.
Das Internet-Gateway muss mit Strom versorgt werden und sich im Bluetooth®-Bereich des Netzwerks befinden, für das es als Gateway fungiert.

Alternativ kann ein Ethernet-Gateway aus dem Casambi-Ökosystem verwendet werden, um andere Systeme oder Protokolle zu integrieren, ohne in die Cloud zu gehen, und alle Daten innerhalb der Räumlichkeiten zu behalten:

Casambi-Netzwerke können auch über das Casambi DALI-Gateway und einen DALI-Anwendungscontroller eines Drittanbieters mit Systemen und Protokollen von Drittanbietern verbunden werden.

Netzwerkmodi
Beim Erstellen eines Netzwerks können verschiedene Netzwerkmodi ausgewählt werden. Netzwerkmodi beeinflussen die Kommunikationsgeschwindigkeit, Reichweite und empfohlene Gerätedichte im Netzwerk. Es gibt 3 Netzwerkmodus-Optionen:
- Ausgewogen
- Bessere Leistung
- Lange Reichweite
Der Langstreckenmodus bietet eine überlegene Kommunikationsreichweite zwischen den Einheiten für Systeme, bei denen ein geringes Netzwerkverkehrsaufkommen erwartet wird.
Weitere Informationen zu Netzwerkmodi finden Sie auf der Casambi-Support-Webseite.
Sicherheit
Netzwerkzugänglichkeit
Mit Casambi ist es möglich, Zugriffsrechte auf das Netzwerk zu steuern und zu definieren, wer mit den Leuchten interagiert. Das Mesh-Netzwerk hat 4 Sicherheitsstufen, die direkt in der App ausgewählt und geändert werden können:
Offen: Freier und offener Zugang für jeden ohne Passwort. Änderungen wie Programmierungsänderungen erfordern ein Administrator-Passwort.
Nicht geteilt: Netzwerkdetails werden nur auf dem Gerät gespeichert, mit dem das Netzwerk erstellt wurde. Andere Geräte können nicht auf das Netzwerk zugreifen. Es wird immer empfohlen, das Netzwerk mit der Cloud zu teilen. Für den zukünftigen Zugriff auf das Netzwerk oder die Verwendung mehrerer mobiler Geräte zur Steuerung des Netzwerks empfiehlt Casambi, das Netzwerk zu teilen. Im Modus „Nicht geteilt“ können Sie nach dem Zurücksetzen, Löschen oder Neuinstallieren der Casambi-App oder dem Verlust des mobilen Geräts nicht mehr auf das Netzwerk zugreifen.
Passwortgeschützt: Es ist möglich, mit einem Besucher- (Benutzer-) Passwort auf ein Netzwerk zuzugreifen und es zu steuern, aber ein Administrator-Passwort ist erforderlich, um Änderungen zu programmieren.
Nur Administrator: Nur Administrator(en) können mit einer Administrator-E-Mail und einem Passwort zugreifen, und das Netzwerk ist für keine Geräte automatisch auffindbar.
Wenn das Netzwerk im Modus „Nicht geteilt“ ist, gibt es keine Cloud-Kommunikation. Wenn das Netzwerk im Modus „Nur Administrator“, „Passwortgeschützt“ oder „Offen“ ist, sendet die Casambi-MobileAnwendung eine (Backup-) Kopie der Netzwerkkonfiguration an die Casambi-Cloud.
Als zusätzliche Maßnahme zur Verwaltung der Sicherheit und Integrität von Daten bietet Casambi verschiedene Zugriffsebenen für Benutzer:
Admin: Hat die volle Kontrolle über alle Aspekte des Netzwerks.
Manager: Kann das Netzwerk konfigurieren (d. h. Programmierung ändern), aber keine neuen Benutzerkonten erstellen.
Benutzer: Kann das Netzwerk nur verwenden, aber keine Programmierungsänderungen vornehmen.
Bis zu 10 Zugriffstoken können für Benutzer-, Manager- oder Administratorrollen festgelegt werden.
Die minimale Passwortlänge beträgt 12 Zeichen. Eine Passwort-Stärkeskala wird angezeigt, um die Sicherheit zu beurteilen. Starke Passwörter sollten eine Kombination aus Groß- und Kleinbuchstaben, Zahlen und Sonderzeichen enthalten.
Auf Netzwerkebene werden auch andere zugängliche Möglichkeiten bereitgestellt:
- Gerätesperre, um das Entkoppeln zu verhindern (ohne Administratorzugriff).
- Firmware-Updates können ebenfalls deaktiviert werden, um Änderungen auf Firmware-Ebene zu verhindern.
- Die Netzwerkkonfiguration kann über eine mobile App in der Cloud gesichert werden.
- Die Geräte eines Netzwerks können vor anderen Benutzern verborgen werden.
Kommunikationskanäle und Sicherheit
Jedes Casambi-Netzwerk enthält 3 Hauptkommunikationskanäle:
- Kommunikation von Einheit zu Einheit im Mesh-Netzwerk
- Kommunikation zwischen Mobilgerät und Einheit/Mesh-Netzwerk
- Kommunikation zwischen Gateway und Cloud (nur wenn eine Cloud-Verbindung erforderlich ist)
Da Casambi verschiedene Kommunikationskanäle hat und eine Vielzahl von Lösungen bietet, werden verschiedene Verschlüsselungsalgorithmen und -techniken zur Sicherung von Daten verwendet:
- AES-128: Symmetrisches Verschlüsselungsverfahren.
- AES-CMAC: Nachrichten-Authentifizierungsalgorithmus für Datenintegrität.
- ECDH: Elliptische Kurven-Schlüsselaustausch.
- ECDSA: Elliptische Kurven-Digitalsignatur-Algorithmus.
- Vollständige Verschlüsselung zwischen Mobilgerät und Einheiten. Neuer Verschlüsselungsschlüssel für jede Verbindung, abgeleitet mit ECDH.
- 10 änderbare Passwörter.
Over-the-Air-Updates ermöglichen es Casambi, neue Sicherheitsfunktionen und Software-Patches gleichzeitig an die gesamte Flotte der installierten Geräte zu übertragen.
Cloud-Sicherheit
Casambi-Dienste werden auf der Microsoft Azure-Cloud-Plattform gehostet. Microsoft Azure ist eine CloudComputing-Plattform, die mehrschichtige Sicherheit und einzigartige Bedrohungsinformationen bietet, um schnell wachsende Bedrohungen zu identifizieren und zu schützen.
Casambi hat die ioXt Alliance-Zertifizierung für Cybersicherheit für sein System erhalten, was sein kontinuierliches Engagement für Netzwerksicherheit für Kunden und Interessengruppen bestätigt.
Funktionalität der Lichtsteuerung
Die Casambi-Lösung bietet alle Steuerungsoptionen, die von einer voll ausgestatteten professionellen Lichtsteuerungslösung erwartet werden.

Gruppierung: Gruppierung ist eine Methode zur Organisation von Leuchten. Dies kann es erleichtern, die richtigen Leuchten später zu finden (insbesondere in einem großen Netzwerk). Eine Leuchte kann nur Teil einer Gruppe sein. Alle gruppierten Leuchten können synchron gesteuert und/oder für die individuelle Steuerung programmiert werden.
Szenen: Eine Szene kann einen bestimmten Dimmlevel, eine Kombination aus Dimmlevel und Farbe, eine Kombination aus Dimmlevel und Farbtemperatur oder eine vordefinierte Anpassung des Verhältnisses von indirektem/direktem Licht darstellen, abhängig von der Art der gesteuerten Leuchte. Benutzer können maximal 255 Szenen erstellen.
Animationen: Animationen sind dynamische Szenen, in denen das Licht von einer Szene in eine andere überblenden kann. Zeit, Dauer und Zyklen können in der App eingestellt werden.
Galerie: Diese Funktion ermöglicht es Benutzern, die Benutzeroberfläche anzupassen, indem sie Fotos eines Raums oder Grundrisses hochladen und dann die Positionen der Leuchten innerhalb der Bilder markieren. Diese visuelle Hilfe erleichtert die einfache Identifizierung der Leuchten und die intuitive Interaktion mit ihnen.
Lichtfarbe: Es ist möglich, das Farbspektrum zu durchsuchen und Favoriten in einer Farbpalette zu speichern.
Farbtemperatur: Die Casambi-App bietet einen Schieberegler für Endbenutzer, um eine bestimmte Farbtemperatur innerhalb des Bereichs zu bestimmen.
Tageslichtsensor: Es ist möglich, die Beleuchtungsstärken zu messen und Lux-Werte an das Netzwerk zurückzumelden. Auf diese Weise können automatisierte Beleuchtungsszenen programmiert werden, um maximale Lichtqualität und reduzierten Energieverbrauch zu erreichen.
Bewegungssensor: Durch die Erkennung von Bewegungen können Sensoren Szenen auslösen. Es ist möglich, eine Anwesenheitsszene, Abwesenheitsszene, Verweil- und Überblendzeiten zu konfigurieren.
Kalender & Timer: Szenen und Animationen können basierend auf einer bestimmten Zeit und einem bestimmten Datum ein- und ausgeschaltet werden. Die Optionen sind entweder einen bestimmten Wochentag oder mehrere Wochentage oder ein bestimmtes Datum auszuwählen.
Sonnenaufgang & Sonnenuntergang: Durch das Einstellen der Zeitzone und des Standorts des Beleuchtungsnetzwerks in der App können Casambi-Einheiten lokale Sonnenaufgangs-/ Sonnenuntergangszeiten berechnen und die Beleuchtungsstärken anpassen oder programmierte Beleuchtungsszenen entsprechend abrufen.
Zirkadiansteuerung: Ein zirkadianes Profil definiert zeitabhängige Steuerkurven über einen 24-Stunden Zyklus, wobei die horizontale Achse die Tageszeit und die vertikale Achse die Steuerparameter darstellt. Zirkadiane Profile ermöglichen die Steuerung der Farbtemperatur, des Dimmpegels oder beider Parameter gleichzeitig für einstellbare Weißlichtleuchten (tuneable white).
Steuerungshierarchie: Dies beinhaltet die Koordination zwischen manuellen Lichtsteuerungen (wie Apps, Schaltern und Drucktasten) und automatisierten Steuerungen (wie Präsenzsensoren und Timern), um Überschreibungen festzulegen und die Prioritäten der Lichtsteuerung zu bestimmen.
Gateway: Sie können die Gateway-Funktion aktivieren, um Fernzugriff für Unterstützung zu ermöglichen, was Wartungs- und Fehlerbehebungsaufgaben vereinfacht. Ein Gateway verbindet sich über das Internet mit Ihrem Casambi-Beleuchtungsnetzwerk.
Netzwerkverlauf: Backups und Snapshots speichern Duplikate des Netzwerkprogramms. Snapshots werden automatisch erstellt und gespeichert, während Backups manuell erstellt und gespeichert werden müssen.
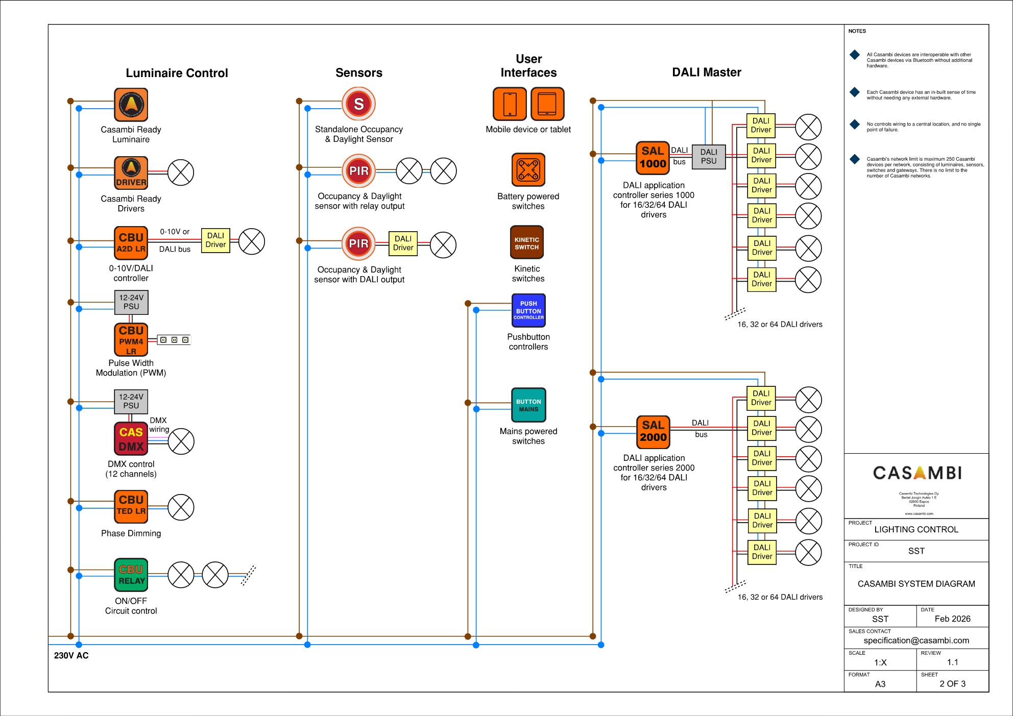
Integration mit DALI
DALI Gateway
Ein CBU-DCS-LR von Casambi oder ein gleichwertiges Gerät aus dem Casambi-Ökosystem kann als Gateway zwischen einem kabelgebundenen DALI-Netzwerk (gesteuert durch DALI-Controller-Hardware und -Software) und einem drahtlosen Casambi-Netzwerk fungieren. Um eine ordnungsgemäße Konnektivität zu gewährleisten, müssen Sie das CBU-DCS-LR DALI-Gateway-Profil anwenden, bevor Sie es an denselben stromversorgten DALI-Bus wie den DALI-Controller anschließen.
Jedes Gerät, das im Casambi-Netzwerk existiert, erscheint dann als Standard-DALI-Gerät für die kabelgebundene DALI-Controller-Software. Jedes Casambi-Gerät belegt eine DALI-Adresse, aber das CBU-DCS-LR DALI-Gateway nicht; stattdessen erscheint es transparent für die DALI-Controller-Software.
Casambi-Geräte, die mehr als einen Kanal steuern, erscheinen als Einzelkanal-DALI-Geräte für die DALIController-Software, daher können die separaten Kanäle nicht individuell von der DALI-Controller-Software gedimmt werden, sondern nur von der Casambi-App.
Casambi-Geräte, die TW-, RGB- oder XY-Steuerungen verwenden, werden der DALI-Controller-Software als DALI- oder DALI DT8 (Tc/RGB/XY)-Geräte präsentiert.
Alle Casambi-Leuchten können von der DALI-Controller-Software adressiert werden, unabhängig davon, welche Art von Casambi-Gerät sie sind, d. h. das Casambi-Gerät muss kein DALI-steuerbares Gerät sein.
Ein CBU-DCS-LR DALI-Gateway ermöglicht es, 64 Eingabegeräte gemäß dem DALI-Standard zu adressieren, aber nur 80 DALI-2 „Instanzen“ können vom DALI-Gateway verarbeitet werden. Dies bedeutet, dass die Anzahl der möglichen Eingabegeräte im Casambi-Netzwerk je nach Anzahl der Instanzen, die die Geräte verwenden, begrenzt sein kann. Wenn Sie mehr als 64 Geräte oder 80 DALI-2-Instanzen steuern möchten, sollten Sie mehrere Casambi-Netzwerke mit einem CBU-DCS-LR DALI-Gateway in jedem erstellen.

Salvador
Ähnlich wie der CBU-DCS-LR ermöglicht Salvador die Erweiterung bestehender DALI-Netzwerke und die Erstellung hybrider Netzwerke, die sowohl Casambi-fähige als auch DALI-Geräte umfassen. Der Hauptunterschied besteht darin, dass bei Salvador alle DALI-Leuchten wie normale Casambi-fähige Geräte über die Casambi-App programmiert und gesteuert werden. Dies ermöglicht die Einbindung der benutzerfreundlichen Benutzeroberfläche von Casambi in kabelgebundene DALI-Installationen. Alle DALILeuchten, die mit dem Salvador verbunden sind, erscheinen in der Casambi-App genauso wie CasambiGeräte und können individuell programmiert und gesteuert werden.
Salvador ermöglicht die Programmierung und Steuerung von bis zu 64 DALI-Leuchten individuell über die Casambi-App. Mehrere Salvadors, die DALI-Leuchten steuern, können auch drahtlos verbunden werden, um ein einziges Casambi-Mesh-Netzwerk zu bilden. Ein Casambi-Netzwerk kann bis zu 250 Knoten umfassen, unabhängig davon, ob sie DALI- oder Casambi-fähig sind. Zum Beispiel können drei Salvadors, die jeweils 64 DALI-Leuchten steuern, miteinander verbunden werden und ein einziges Casambi-MeshNetzwerk bilden. (64 Knoten + 1 Salvador = 65 Knoten jeweils x 3 = 195 Knoten).

Es gibt vier Versionen von Salvador:
• Salvador Serie 1000 DALI-Controller benötigt ein externes Netzteil für den DALI-Bus.
• Salvador Serie 2000 DALI-Controller verfügt über ein integriertes Netzteil und eine interne Echtzeituhr.
• Salvador Serie 3000 DALI-Controller verfügt über ein integriertes 32-mA-Busnetzteil.
• Salvador Serie 4000 DALI-Controller verfügt über ein integriertes Netzteil und eine interne Echtzeituhr.
Die Salvador Serie 3000 und 4000 DALI-Controller sind ausschließlich für die Märkte in den USA und Kanada verfügbar.
Salvador bietet eine einfache und kosteneffiziente Möglichkeit, ein DALI-System mit der Cloud zu verbinden und über das Casambi Cloud Gateway sowie die Casambi API in andere Systeme zu integrieren.

Daten mit Casambi
Cloud gateway
Durch die Verwendung eines Gateways ist es möglich, Casambi-Netzwerke aus der Ferne zuzugreifen und zu steuern oder Gebäudemanagementsysteme und andere Drittanbieterdienste (über eine Cloud-API) zu integrieren. Es ermöglicht auch die Netzwerküberwachung. Es gibt mehrere Gateway-Optionen von Casambi und dem Casambi-Ökosystem:
- Casambi Cloud Gateway: Das Casambi Cloud Gateway ist ein Gerät, das es Benutzern ermöglicht, ihr Netzwerk aus der Ferne über das Internet zu steuern und Daten zu empfangen. Das Gerät verfügt über Ethernet- und Wi-Fi-Verbindungen für den Internetzugang. Es sollte mit Strom versorgt werden und sich im Bluetooth-Bereich des Netzwerks befinden, für das es als Gateway fungiert.
- Smartphone oder Tablet: Ein dauerhaft mit Strom versorgtes Gerät kann auch so konfiguriert werden, dass es als Cloud-Gateway von der Casambi-App verwendet wird. Es muss sich im Bluetooth-Bereich des Netzwerks befinden, für das es als Gateway fungiert, und eine Internetverbindung haben. Die Casambi-App muss kontinuierlich aktiviert sein.
Es gibt verschiedene Gateway-Optionen aus dem Casambi-Ökosystem, einschließlich Gateways, die über eine Ethernet- oder USB-Verbindung mit lokalen Computern verbunden werden können. Solche Lösungen sind besonders geeignet für Gelegenheiten, bei denen das Teilen von Daten in die Cloud nicht gewünscht ist. Alle Datenkommunikation bleibt lokal innerhalb der Räumlichkeiten.
Casambi API - Schnittstelle zu Drittanbietersystemen und -lösungen
Eine API (Application Programming Interface) ist eine Sammlung von Routinen, Protokollen und Tools, die es ermöglichen, benutzerdefinierte Softwareanwendungen zu erstellen. Die Casambi-API ermöglicht es Entwicklern, eine Verbindung zu einem Casambi-System herzustellen. Sie spezifiziert die „Bausteine“ und definiert, welche Interaktionen erlaubt sind. Ein Softwareprogrammierer kann die API-Bausteine verwenden, um benutzerdefinierte Softwareanwendungen zu entwickeln, wie z. B. verschiedene Benutzeroberflächen
Die Casambi-API bietet Entwicklern zwei Sätze von Software-Tools:
- REST API: zum Anfordern von „statischen“ Netzwerkinformationen
- WebSocket dienst: für Echtzeitüberwachung und -steuerung
D4i Datenerfassung
D4i ist eine Erweiterung des DALI-2-Zertifizierungsprogramms. D4i-LED-Treiber haben eine obligatorische Reihe von Funktionen in Bezug auf Stromversorgungsanforderungen und intelligente Datenfähigkeiten. Solche Treiber innerhalb der Leuchte haben die Fähigkeit, eine Vielzahl von Leuchten-, Energie- und Diagnosedaten in einem standardisierten Format zu speichern und zu melden; diese können dann für Leistungsüberwachung, Anlagenverwaltung, vorausschauende Wartung und viele andere Aufgaben verwendet werden.
In einem Casambi-Netzwerk können D4i-Daten extrahiert und für Überwachungs- und Verwaltungszwecke kommuniziert werden.
Drahtlose Notbeleuchtung
Es gibt mehrere drahtlose Notbeleuchtungslösungen, die auf Casambi-Technologie basieren. Diese Systeme unterstützen DALI DT1-Standardgeräte, was eine zuverlässige Interoperabilität mit DALI-Notsteuergeräten ermöglicht und drahtlose Kommunikation ohne zusätzliche Hardware oder traditionelle DALI-Verkabelung ermöglicht. Notfallgeräte können einfach mit der Casambi-App gekoppelt werden, was eine einfache drahtlose Aufrüstung bestehender Leuchten ohne Änderung des Layouts ermöglicht. Benutzer können die Signalstärke der Leuchten leicht anzeigen und Notfallgeräte innerhalb der Casambi-App identifizieren.
Diese Lösungen bieten automatische Tests einzelner Leuchten, standardkonforme Protokolle, die zum Download oder Zugriff aus der Cloud verfügbar sind, und zentrale Überwachung über iPad- oder PCbasierte grafische Benutzeroberfläche.
Weitere Informationen zu den drahtlosen Notbeleuchtungssystemen auf Basis der Casambi-Technologie finden Sie im Abschnitt Ökosystem auf der Casambi-Website.
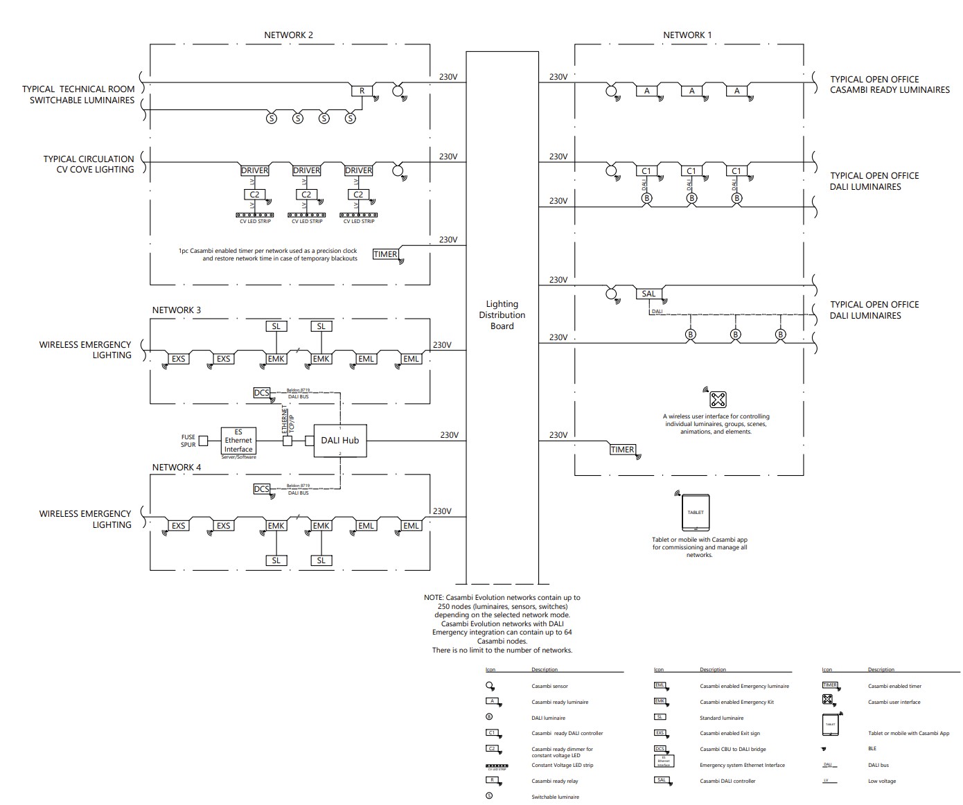
Einliniendiagramm Diagramm für eine typische Büroanwendung

Casambi System Diagram

















